有一些家长,只要发现家里孩子出现了发烧、流鼻涕等感冒症状,便会抱着孩子往医院跑,但其实,并不是所有感冒都叫流感。
怎样分辨流感?
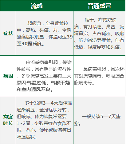
流行性感冒(流感)是由流感病毒引起的急性呼吸道感染。如果孩子的症状只是打喷嚏、流鼻涕,这个时候可能是普通感冒,不是流感,在家好好休息就行了。
感冒≠流感
还在傻傻分不清楚?
一张图教你轻松辨别!
(点击图片查看大图)
在观察24小时高度怀疑是流感时,要立即送往正规医院治疗,不要擅自用药,一旦拖成重度流感后果将不堪设想!
小编也从专家那里了解到
今年的流感形势严峻
应早识别早预防
不要迷信网上盛传的各类偏方
预防流感,这些偏方没啥用
1
家里放洋葱,不科学
虽然葱蒜能抑制细菌,但它对空气中的病毒作用微乎其微。
2
用醋熏蒸房间,有风险
醋熏能起到的作用恐怕只有“提神醒脑”了,对于流感根本无效。如果家里有呼吸道敏感、有哮喘史的孩子和老人,熏醋还很有可能诱发呼吸系统疾病。
3
吃维生素C片,不靠谱
确实是有研究证明,长期吃维生素C可能可以缩短感冒的病程。但不论直接吃橙子还是口服维生素C,都不能预防流感。
4
喝板蓝根,不能防流感
一代神药板蓝根,总会有一些家长会常备板蓝根用来给孩子预防流感。但要知道,目前没有能真正预防流感病毒的药物,也没有任何证据表明板蓝根可以预防流感,过量服用还会引起消化功能和造血功能的不良反应。
讲到这里,你“中招”了多少?
小编还是忍不住敲黑板再强调一遍
以上提到的这些
对 流 感 都 没 啥 用!
这些才是预防流感的有效方法
接种流感疫苗
接种流感疫苗是预防流感最有效的手段,可以显著降低接种者罹患流感的风险。由于每一年的流感病毒可能都不同,所以建议每年都给孩子接种,直接抚养人也建议接种。
不过,也有家长问,
流感疫苗也没法100%预防流感啊?
虽然不能确保万无一失,但就算是不幸感染,接种了疫苗也可以减轻流感引发的严重并发症的风险,能给孩子多一层保障,Why not?
不过,需要注意的是,流感疫苗接种后2~4周才能发挥保护作用。
保持良好的呼吸道卫生习惯
咳嗽、打喷嚏要用手纸、手帕或者上臂掩住口鼻;有感冒症状的人要戴口罩;保持室内相对湿度在45%RH~60%RH之间。
少去人多密集的区域
众所周知,咳嗽、喷嚏带出的分泌物和飞沫都是可以传染流感病毒的,流感高发期,尽量不要带孩子去人多拥挤、空气不好的封闭场所。
保持室内通风、勤洗手
寒冷的天气加上冷风的吹拂,大家都喜欢紧闭门窗,躲在家里享受暖气,但浑浊的空气质量会对人体的健康很不利。
所以,天再冷都一定要坚持开窗透风,建议每天开窗通风三次,每次不少于15分钟。
手卫生在预防各类传染疾病当中都是非常重要的一个环节,建议最好都用流动水洗手,别用盆,不管是上厕所后,还是吃饭前,或者外出回家后,都要记得洗刷刷哦~

详细地址: 辽宁省丹东市振兴区锦山大街338号
联系电话:0415-6161187、6161984
技术支持:新思维网络